翱途公司待遇怎么样,亲爱的小伙伴们,O2OA (翱途 平台开发团队经过几个月的持续努力,实现功能的新增、优化以及问题的修复。2023 年度 V8.0 版本已正式发布。欢迎大家到 O2OA 的官网上下载进行体验,也希望大家在藕粉社区里多提宝贵建议。本篇我们先为大家介绍应用市场里新增数据台账能力。

概述
O2OA (翱途 开发平台并不限制实现的系统类型,所以能实现的系统很多。台账应用是为了方便用户将平台里所有的流程和内容数据进行统一展现、筛选,并且可以导出 Excel 形成一份报表的数据。带权限的全文检索能力一直是一个难点。O2OA V8.0 为开发者提供了带权限的全文检索能力,系统基于 Lucene 9 技术。
-
台账应用支持同时对多个流程应用和内容管理的台账。
-
台账应用支持台账字段(列)的添加、删除、排序和拖动等功能。
-
支持配置常用台账条目,在常用台账条目中可选择流程应用或内容管理应用,并配置过滤及展现的字段。
台账应用支持流程数据和内容管理数据的过滤、展现和导出 Excel 功能。

安装组件
1、从应用市场安装 “台账管理” 应用
2、重启服务器
3、安装系统组件,使用管理员登录,打开开始菜单 -> 资源部署 -> 模块部署

点击 "部署组件"
组件名称: StandingBook
组件标题:台账
组件路径: StandingBook,点击 “确定”

如何使用
点击系统菜单 - 应用 - 台账,即可打开台账应用。

界面

导航
导航区分四个部分:
1、应用搜索框,输入应用名称回车可以搜索对应的应用。
2、常用台账,列出管理员配置的常用台账列表。
3、系统自带台账,应用安装完成后就包括平台内所有的流程管理和内容管理列表。
4、配置按钮:点击后可进入常用台账条目配置。
过滤
系统默认过滤条件
系统提供了类别、应用名称(流程管理)、流程名称(流程管理)、栏目名称(内容管理)、分类名称(内容管理)、创建月份、更新月份、创建者、部门的默认过滤条件。
鼠标移到过滤条件上,可展现过滤区域,每个过滤项都包含值和数量(括号中),点击可进行过滤。

点击过滤区域的右侧多选按钮,可进行多个条件过滤。

过滤后的界面如下:

业务数据过滤条件
在管理员配置的常用台账中,可以指定业务数据作为过滤条件。系统分字符串、日期范围和数字范围提供不同的过滤界面:
文本字段
文本字段需要输入完整的值进行匹配。输入完成后回车可执行过滤。

日期字段
本应用对日期字段提供日期选择组件进行过滤,过滤的日期将被限定在所有值的最小值和最大值之间。点击 “确定” 可执行过滤。

数字字段
本应用对数字字段提供数字范围进行过滤,过滤的数字将被限定在所有值的最小值和最大值之间。输入完成后回车可执行过滤。

数据展现
台账使用表格的形式展现数据。每页数据为 50 条。

权限
1、普通用户可以看到参与流转的流程数据和他(她)所发布的内容管理数据。
2、流程应用管理员可以看到相关应用的所有流程数据。
3、内容管理栏目管理员可以看到相关栏目的所有内容管理数据。
4、管理员(Manager 角色)可以看到所有的流程数据和内容管理数据。
列排序
-
台账应用支持字符串字段、日期字段和数字字段的点击排序。字符串列表和布尔值字段排序不被支持。
台账应用默认按创建时间倒序排列。
在可排序字段的列标题后面带有图标,点击可排序,如下图:

点击一次按顺序排列,效果如下:

再一次点击,按倒序排列,效果如下:

移动列
鼠标移动至列标题上的时候,会出现一个移动图标,如下图:

点击后可拖动类,效果如下:

移动后,列位置将改变,并且会记录在系统后台,下次打开的时候以移动后的顺序排列:

调整列
调整列可以增加、删除台账视图上的列。在最后一个标题列的后面有一个加号按钮,点击可以调整列。如下图:

点击 “调整列” 按钮后的界面如下:

点击未选字段可以添加列,点击已选字段可以删除列。点确定后,视图将按照选择的字段展现,并且会记录在系统后台,下次打开的时候以选择的字段展现。

导出功能
点击界面上的导出按钮,可以导出当前应用的数据,导出形式为 Excel。如果用户设置了过滤条件,导出的数据将符合过滤条件。如果用户进行调整列和列排序,导出的数据将符合调整后的字段和列排序。

导出结果如下图:

配置
用户点击左导航的下方可以配置常用条目,如下图:

点入后的界面如下图:

条目配置项
台账条目配置包含的功能如下,启用或禁用台账、设置台账的标题、设置台账的流程应用和内容管理应用;设置过滤条件的字段,设置默认展现的字段,设置调整列的候选字段。
具体设置项如下表:

台账字段配置
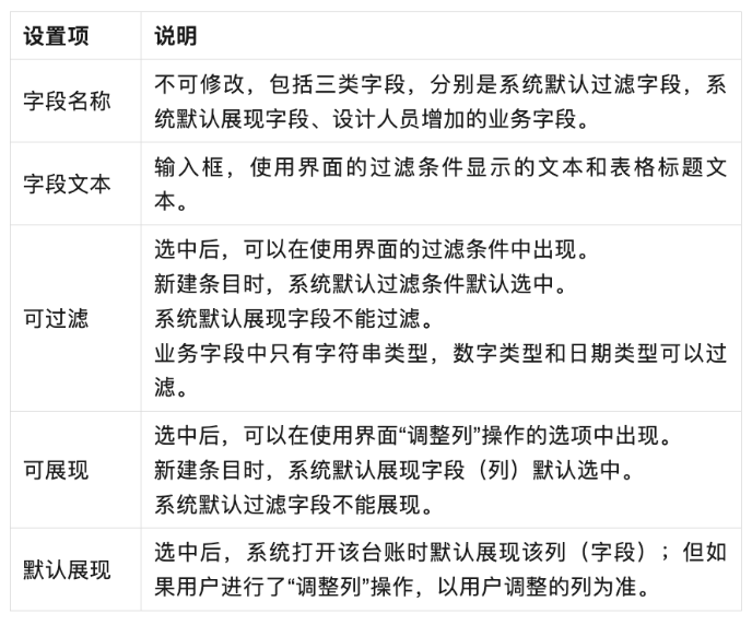
台账字段根据选择的流程应用及内容管理列出。台账字段配置项如下表:

以上是 O2OA (翱途v8.0 版本的台账应用模块的主体介绍,欢迎大家下载新版本进行体验。我们坚持为大家提供更好的产品,给使用者更优秀的服务,让我们一起努力!